集约型一体化管理体系
景旺管理体系是为充分发挥自身整体效能,满足相关的法律法规、国家标准和相关方以及其他要求,实现组织的目标的工具。景旺借鉴“多标”整合成一体化的思路,以企业为整体,将组织所有资源和活动按照过程方法重新整合成一体的管理体系模式。用以规定和指导过程或体系的实施、保持和持续改进。
质量方针
从我做起,制造精品,为顾客提供最满意的产品和服务。
诠释:
从我做起: 强调全员参与,每个人在工作中都应该从自己做起,做好自己的本职工作;
制造精品: 强调对整个线路板制造过程的管控,将风险识别和过程方法结合使用,达到做成精品的目的;
为顾客提供最满意的产品和服务: 体现出以顾客为关注焦点,提供最好的线路板产品和服务,持续改进,提升顾客满意度。
职业健康安全管理方针
建立健康安全工作环境
符合法律法规要求规范
持续改进健康安全风险
培训宣传健康安全知识
定期评审确保有效执行
有害物质方针
遵守法律法规
采购环保原料
生产绿色产品
不断持续改进
劳工政策
遵守劳工法律法规
禁止强迫劳动
禁止使用童工及囚工
禁止胁迫与骚扰
禁止歧视
尊重自由结社
健康与安全方针
建立健康安全工作环境
符合法律法规要求规范
持续改进健康安全风险
培训宣传健康安全知识
定期评审确保有效执行
环境方针
遵守环保法规
节能降耗减废
清洁安全生产
不断持续改进
创建绿色家园
能源方针
规范管理、节能降耗、追求卓越
道德政策
我们将遵守最高标准的道德要求,做到:廉洁经营,禁止贪污、敲诈勒索和挪用公款;禁止提供或接受贿赂;公开有关商业活动、组织结构、财务状况和绩效的信息;尊重并保护知识产权;遵循公平交易,合法竞争与广告宣传;对检举者身份进行保密;积极参与各种社区活动。本公司对各种形式的贿赂、腐败、敲诈勒索和贪污秉承最高的诚信经营标准,奉行零容忍政策。
冲突矿物采购政策
我们承诺不接受使用来自冲突矿产区的金属,同时要求供货商:
- 必须履行社会环境责任
- 确保产品不使用来自刚果及其周边的国家和地区的冲突矿产
- 追溯所有产品中所含的金(Au)、钽(Ta)、锡(Sn)、钨(W)、钴(Co)、钯(Pd)来源,所有供应商均应完成填写调查表。
- 将此要求传达给上游供应商。
信息安全方针及管理体系
1、信息安全方针
以客户为中心,将安全意识融入日常工作、严格审查各项控制措施、及时消除安全隐患、规范信息资产保密性要求、保障业务连续性。
2、信息安全目标
通过对目标的制定、达成情况的验证及采取的纠正措施等的管理,确认信息安全管理体系运行情况,并为体系的持续改进提供依据。

3、信息安全领导小组

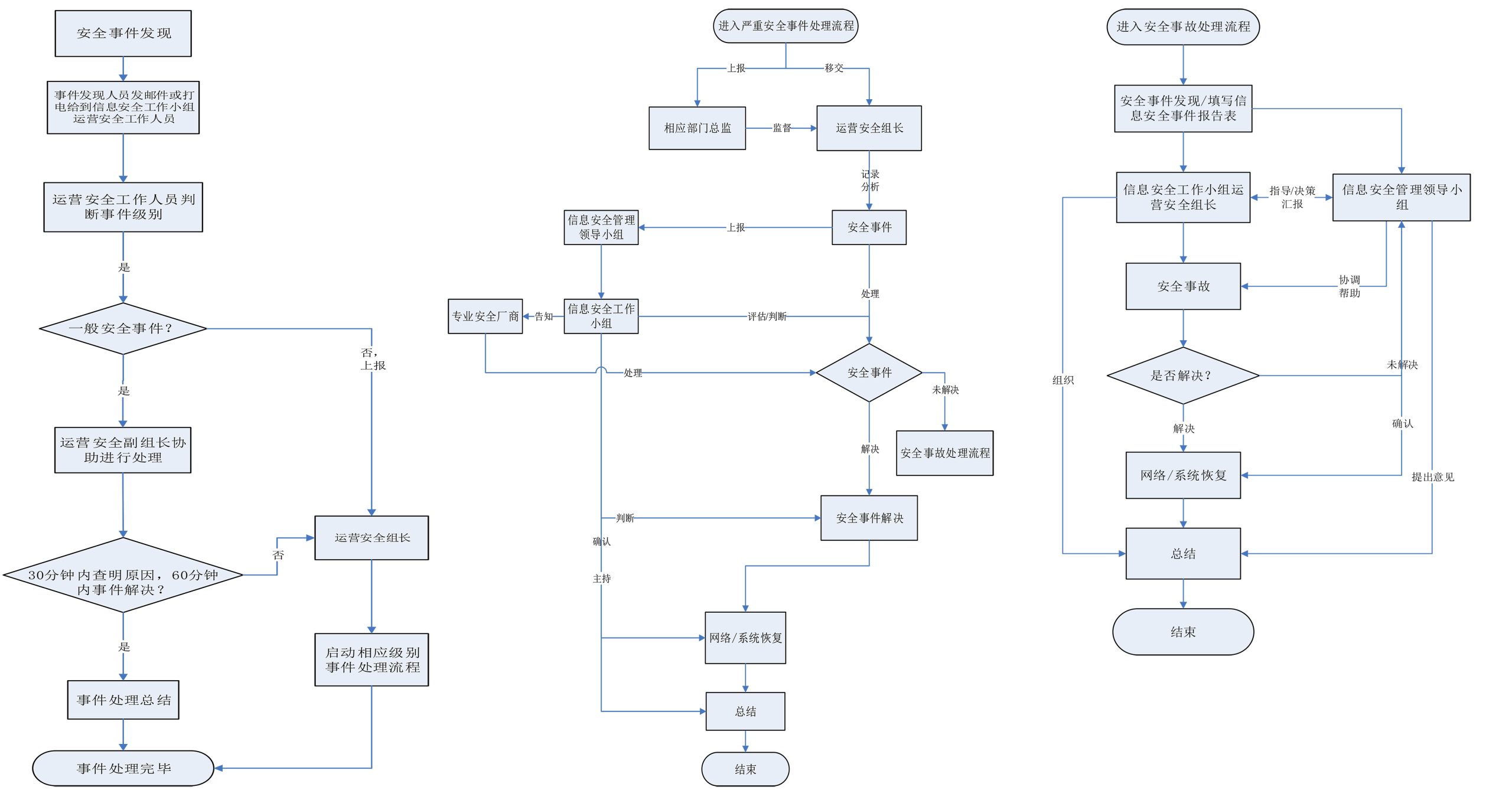
4、信息安全事件处理流程
一般安全事件处理、严重安全事件处理、安全事故处理流程:
